MEITA GROUP
中文版
|
ENGLISH
|
E-MAIL
欧亿(中国)
关于我们
欧亿官方网页版
产品中心
技术能力
联系我们
欧亿官方网页版
公司新闻
集团新闻
行业动态
视频展示
公司新闻
首页
>
欧亿官方网页版
>
公司新闻
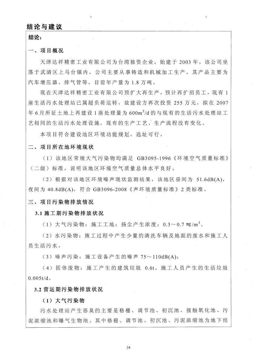
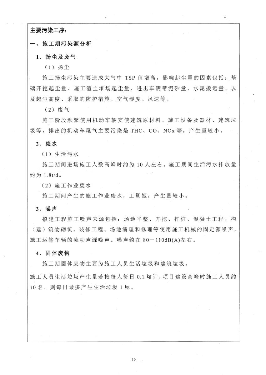
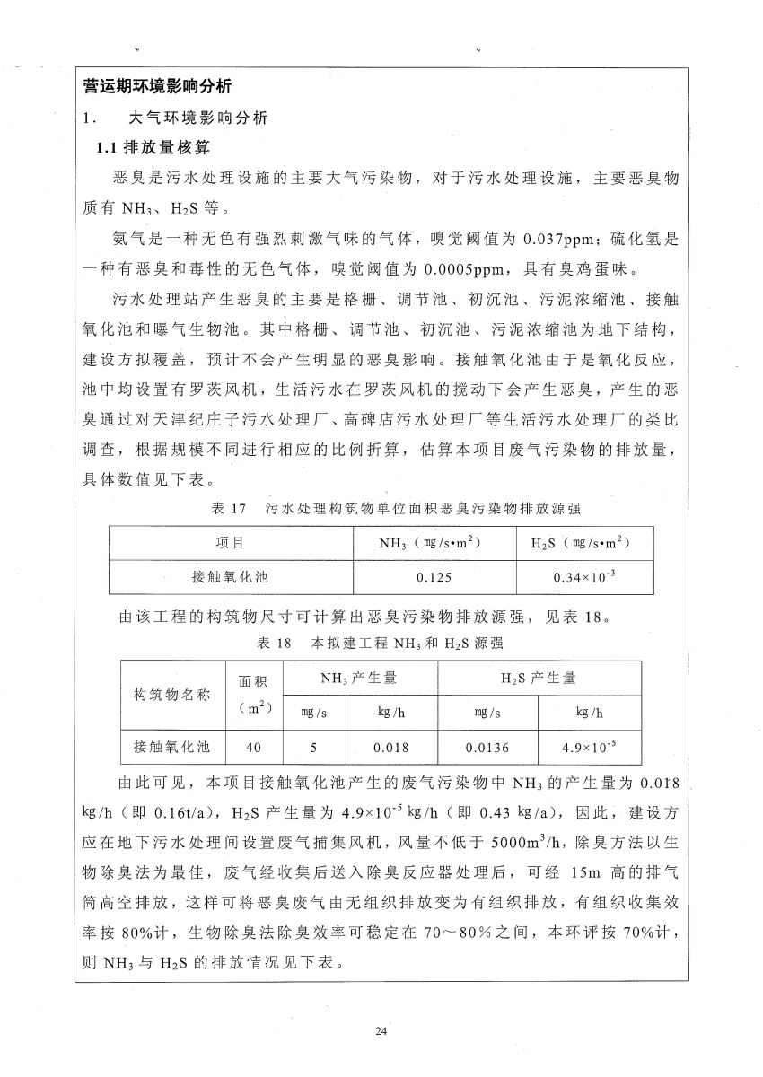
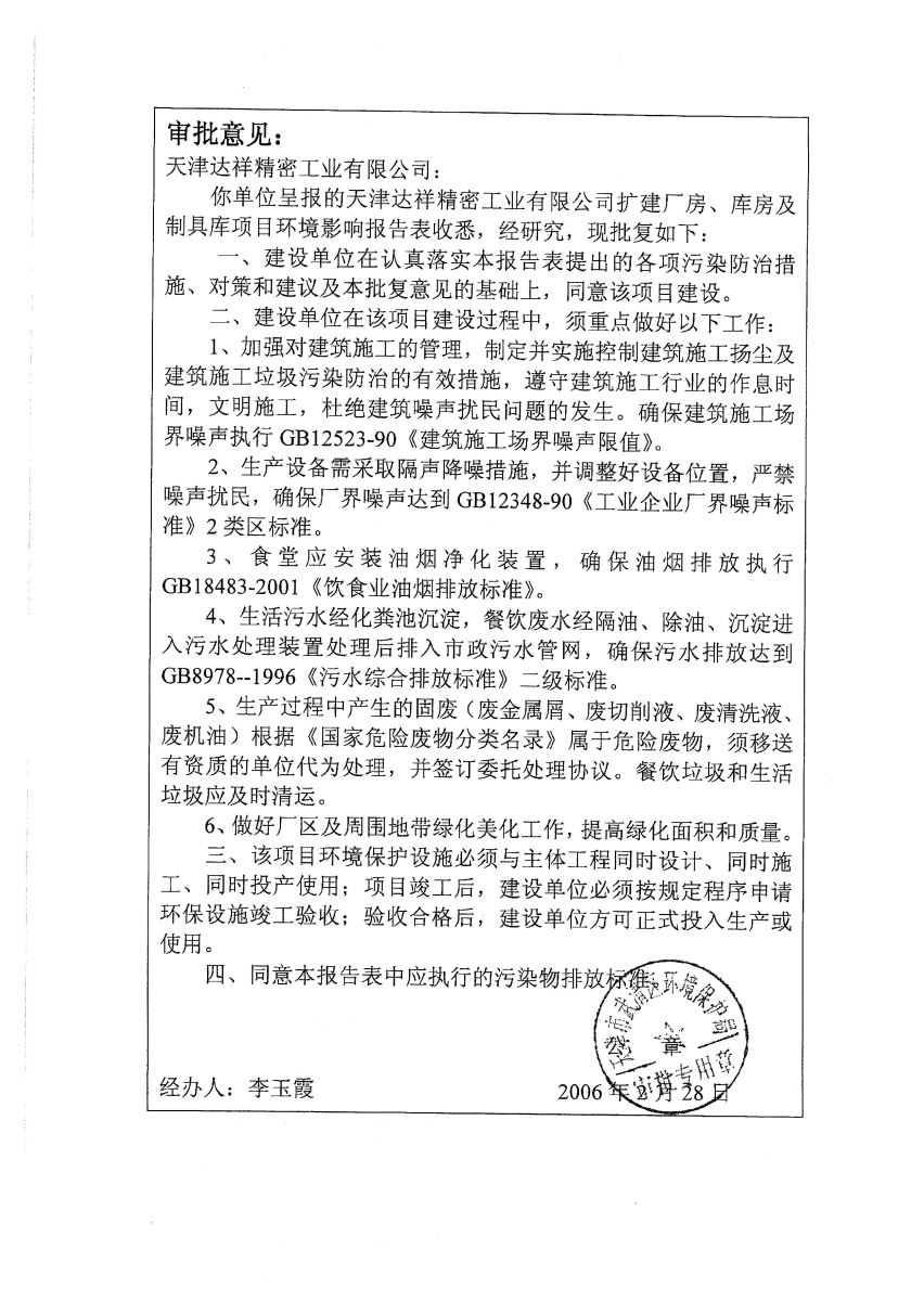
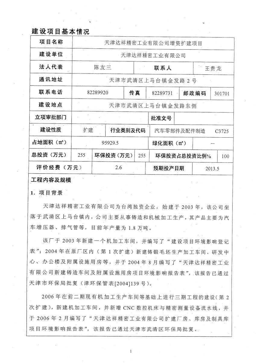
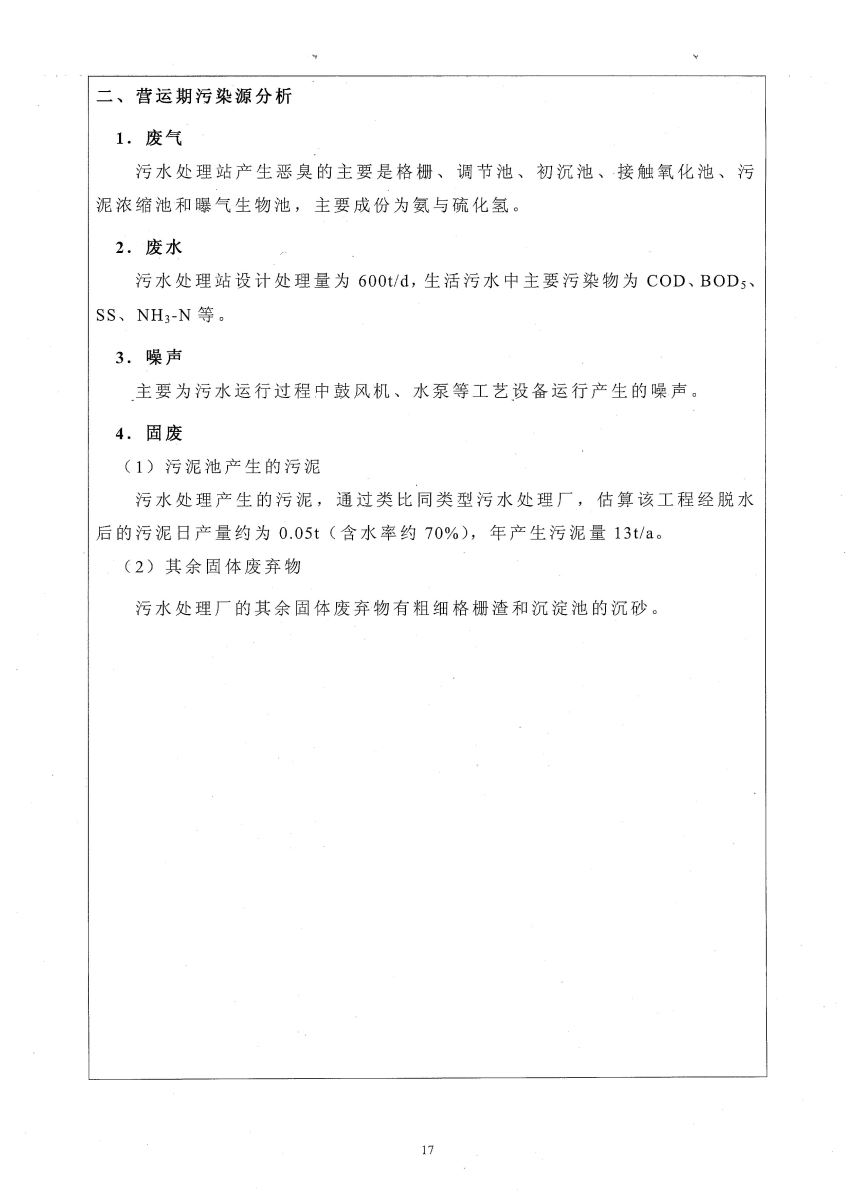
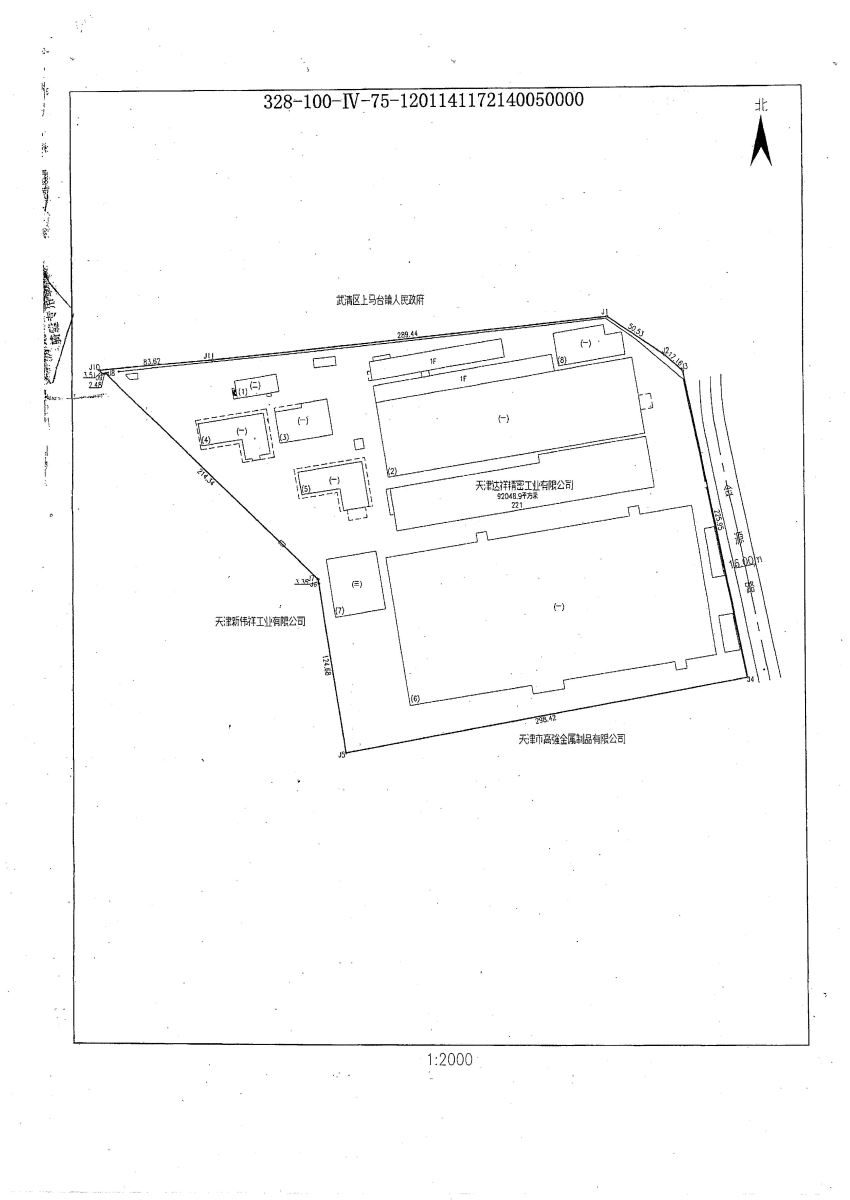
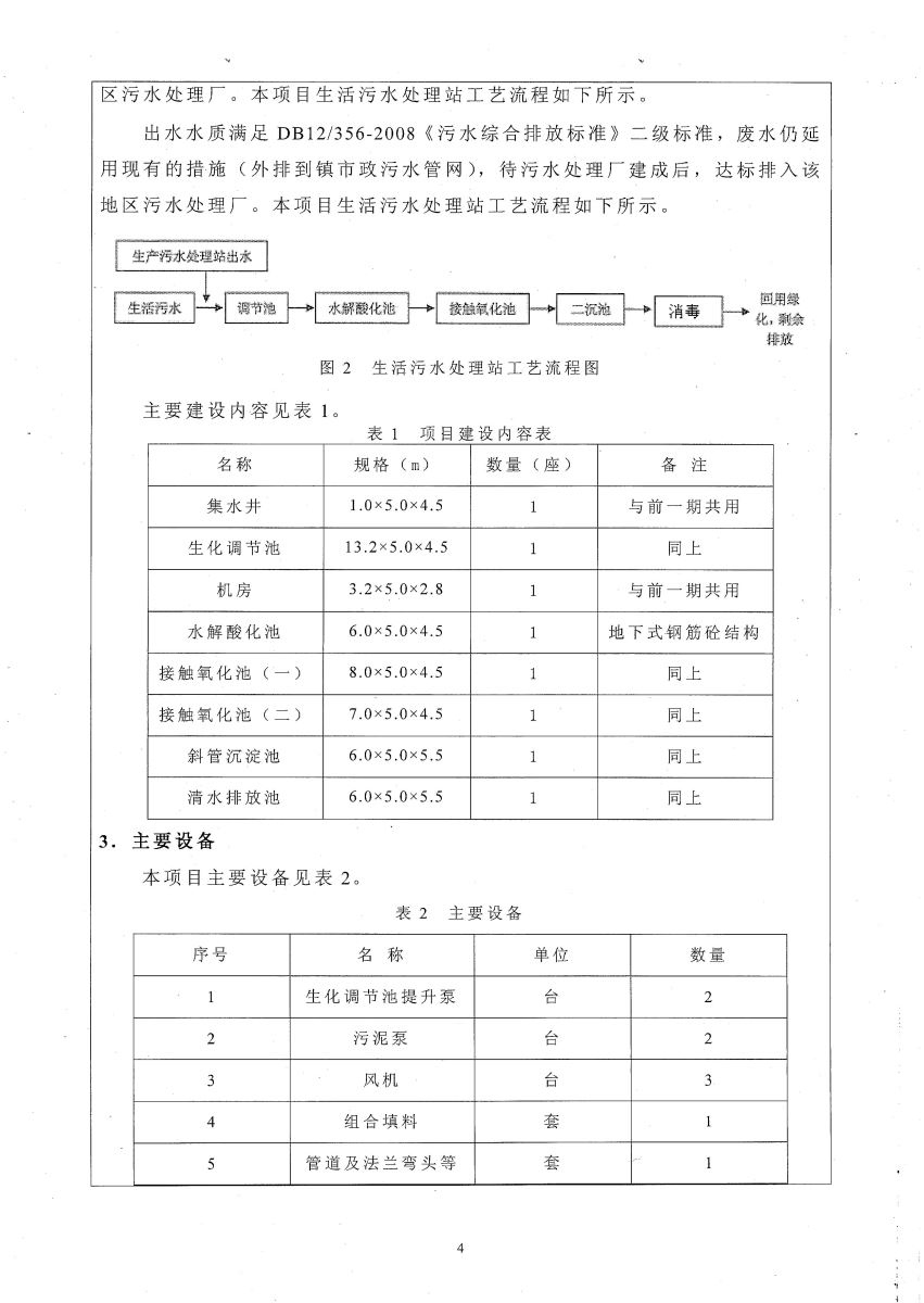
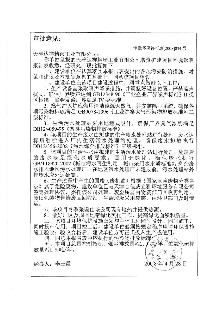
DSP生活废水环评及环境保护行政许可
关注:5219 | 发布时间:2016/7/28
上一篇:
DSP生产废水环评及环境保护行政许可
下一篇:
DSP铸造车间环评及环境保护行政许可
返回目录
乐竞体育官网首页
|
德信官网
|
德信·电子(中国)官方网站
|
ac米兰最新官网(China)官方网站
|
雷速平台
|
马博官方网站
|
MK官网
|
易倍网页版
|
世俱杯手机注册
|